Web Server Vs Application Server: How the Web Really Works
Hey everyone! đ
Thinking about building and launching your own application but getting confused by the technical choices between web servers and application servers?
Whether youâre stepping into development for the first time or leading a team through your next big project, youâve likely heard these two terms tossed around. But what exactly does a web server do? And how is it different from an application server? While they might sound interchangeable, they play very different roles in delivering web applications to users. In this post, weâll clear up the confusion, explain how they work individually and together, and help you choose the right setup for your applicationâs success.
We begin this blog with a line that bridges the gap between the static đ and dynamic âď¸ worlds, as web servers and application servers together build the foundation of our modern digital world.
To make things clearer, hereâs a quick roadmap of what weâll cover! đşď¸
1.What is a Web Server?
2.Web Server Architecture
3.Real-Time Examples of Web Servers
4.Why are we moving from Web Servers to Application Servers
5.What is an Application Server?
6.Application Server Architecture
7.Real-Time Examples of Application Servers
8.Difference Between Web Server and Application Server
9.How do application servers and web servers work together?
1.What is a Web Server?
A web server is software that handles HTTP requests from clients (typically web browsers) and serves static content such as HTML, CSS, JavaScript, and images. It manages communication between users and the server-side infrastructure by delivering files directly from the filesystem.
Web servers use HTTP or HTTPS protocols to communicate, and they listen on specific network portsâport 80 for HTTP and port 443 for HTTPS. They are optimized for delivering static content swiftly and efficiently.
Core Functions of Web Servers:
Handling HTTP Requests
A web server processes HTTP requests from clients (like web browsers) and serves static content such as HTML, CSS, JavaScript, and images. It fetches files from storage and delivers them to the clientâs browser.
Serving Static Content
Web servers are optimized for static content delivery, including files like HTML, images (JPEG, PNG), and stylesheets (CSS).
Security Management (SSL/TLS)
A They also support SSL/TLS encryption (HTTPS) to secure data transmission, ensuring sensitive information is protected.
Reverse Proxying A reverse proxy is a server that receives requests from clients and forwards them to backend servers. It hides the identity of the backend servers, acting as an intermediary between the client and the server to improve security and load balancing.
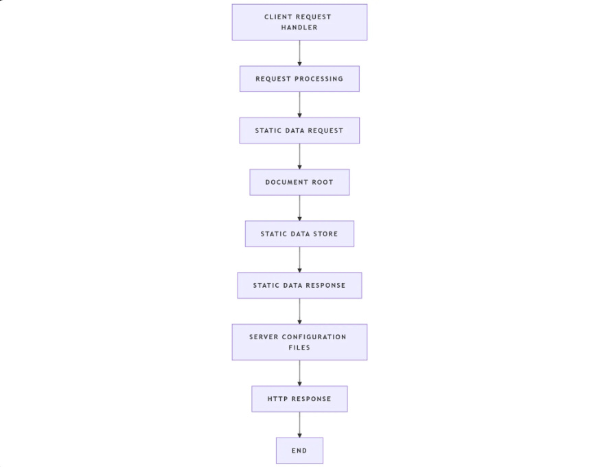
2. Web Server Architecture
The web server architecture defines how a server handles incoming HTTP requests, processes them, and serves static content like HTML, images, and CSS to the client. It involves components like the client request handler, document root, modules/extensions, and server configuration files, ensuring efficient content delivery and secure communication. Below is the workflow of this architecture, outlining each step in the process:
2.1 Client Request Handler
2.2 Request Processing
2.3 Static Data Request
2.4 Document Root
2.5 Static Data Store
2.6 Static Data Response
2.7 Server Configuration Files
2.8 HTTP Response
2.1 Client Request Handler:
The client (web browser) sends an HTTP request to the web server, usually on port 80 (HTTP) or port 443 (HTTPS). This request includes the URL, which specifies the resource the client is trying to access, and other information such as headers that may contain user agent details, cookies, and other data relevant to the session. The web server listens for these requests, and once received, it processes them accordingly.
2.2 Request Processing:
The web server processes the incoming request, identifying whether the requested content is static (like HTML, CSS, images) or requires further processing. If the content is static, the server quickly fetches it and sends it to the client. If it requires processing, the server may forward the request to an application server or run server-side scripts.
2.3 Static Data Request:
If the requested content is static, the web server checks for the availability of the files in its storage (typically the document root). It verifies if the requested file exists and ensures it is accessible. If the file is found, the server prepares to send it back to the client. If the file is missing, the server may return a 404 error indicating that the resource is not found.
2.4 Document root:
The static content is stored in the document root, a specific directory where the server stores files like HTML, CSS, and images. This directory serves as the primary location for all publicly accessible files on the server. When a client requests a static file, the web server looks in the document root to retrieve and deliver the file. It's typically configured in the web serverâs settings (such as in Apacheâs httpd.conf or Nginxâs nginx.conf).
2.5 Static Data Store:
The server fetches the requested content from the document root, where static files such as HTML, CSS, JavaScript, and images are stored. The web server looks for the file corresponding to the clientâs request, ensuring that the file exists and is accessible before sending it to the client.
2.6 Static Data Response:
Once the requested static content is fetched from the serverâs storage, the web server formats the HTTP response. This includes setting the appropriate status codes, content-type headers, and caching instructions. The actual static data is then sent back to the clientâs browser for display.
2.7 Server Configuration Files:
Server configuration files, like httpd.conf for Apache or nginx.conf for Nginx, define how the server operates. They control settings such as directories, virtual hosts, security policies, and performance optimizations, allowing customization for the server's behavior and resource management.
2.8 HTTP Response:
Once the request is processed, the web server sends an HTTP response with the requested static content (HTML, images, etc.) and a status code (e.g., "200 OK" for success). The response also includes headers, such as content type and caching instructions, which the browser uses to display the content.
3.Real-Time Example of Web Servers
Ex: Vercel for Serving Static Content
1. User Requests a Website: When you enter www.exampleapp.com in your browser, it sends an HTTP request to Vercel to retrieve the websiteâs content.
2. The Request Reaches Vercel: Vercel receives the request and identifies that itâs a request for static content (such as HTML, CSS, JavaScript, or images).
3. Locating and Serving Static Files: Vercel serves static files through its Content Delivery Network (CDN). When you request www.exampleapp.com/index.html, Vercel finds the static file, typically stored in a folder like /public/ in your project.
4. Sending the Static Content: Once Vercel finds the static file (e.g., index.html), it sends it back to your browser via an HTTP response.
5. HTTP Response with Status Code: Vercel sends back the requested static content along with an HTTP status code like 200 OK. If the content is not found, it may send a 404 Not Found error.
6. Browser Displays the Content: Your browser processes the HTTP response and renders the static content (like HTML, CSS, images), displaying the website to you.
4.Why Are We Moving from Web Servers to Application Servers?
No Support for Dynamic Content
Web servers cannot process user-specific actions like logins or data operations.
Poor Database Integration
They lack built-in support to connect and interact with databases for dynamic data handling.
No Session or State Management
Web servers cannot track user sessions or manage authentication effectively.
Due to these limitations, we move to application servers, which are designed to handle dynamic requests, manage business logic, support database interactions, and provide the necessary infrastructure for scalable and secure enterprise applications.
5.What is an Application Server?
An application server is a platform that runs and manages dynamic applications. Unlike web servers, which serve static content (like HTML and images), application servers handle complex tasks such as executing business logic, interacting with databases, delivering dynamic content, session management, and middleware support.
They serve as a middle layer between the web server (which handles requests) and backend systems (like databases). Application servers play a key role in multi-tier architectures, managing dynamic data and ensuring smooth communication between the frontend and backend.
6.Application Server Architecture
The application server architecture defines how a server handles dynamic application requests, processes complex logic, interacts with databases, and delivers dynamic content to the client. It involves components like the request handler, business logic layer, database connectivity, session management, and middleware services, ensuring efficient data processing, scalability, and secure communication. Below is the workflow of this architecture, outlining each step in the process:
6.1 Client Layer (Frontend)
6.2 Load Balancer (For Scalability & Availability)
6.3 Application Server Core
6.4 Middleware Services
6.5 Service Layer
6.1 Client Layer (Frontend)
The Client Layer (Frontend) consists of user interfaces such as web browsers, mobile applications, or desktop apps that interact with the application server. This layer is responsible for sending requests to the server and displaying the responses to users, focusing on providing a smooth and engaging user experience.
6.2 Load Balancer (For Scalability & Availability)
The load balancer is key to ensuring the scalability and availability of an application server. It evenly distributes incoming traffic across multiple servers to avoid overloading any single server, improving performance. It maintains optimal response times by directing traffic to the least busy server and ensures fault tolerance by rerouting traffic if a server fails, keeping the service available. This is especially crucial for high-traffic, large-scale applications.
6.3 Application Server Core
The application server core is the central component where the core processing happens. It includes the business logic processor, which runs application code and processes user requests based on business rules. It also manages transaction processing, ensuring operations are handled reliably and consistently. Additionally, session management is part of the core, maintaining user sessions and stateful data across multiple requests to provide a seamless user experience.
6.4 Middleware Services
Middleware services act as a bridge between the application server core and backend systems. These services include database connectivity to interact with SQL or NoSQL databases for storing and retrieving data. Message queues, like Kafka or RabbitMQ, help manage communication between different services asynchronously. Caching services are also part of this layer, improving application performance by storing frequently accessed data for quick retrieval.
6.5 Service Layer
The service layer provides essential functionalities that enhance the overall operation of the application server. It manages authentication and authorization to control secure user access. Logging services track all application activities, errors, and events, which is vital for real-time monitoring and troubleshooting. Additionally, the service layer incorporates APIs and integrations, enabling seamless communication with external systems, third-party services, and additional tools, thus extending the capabilities of the application and facilitating more flexible and dynamic interactions.
7.Real Time Example of Application Servers
Ex: Application Server Handling Dynamic Content
1. User Requests a Website: When you enter www.exampleapp.com in your browser, it sends an HTTP request to the application server to retrieve dynamic content that requires backend processing.
2. The Request Reaches the Web Server: The request first reaches the web server (e.g., Nginx or Apache), which identifies if the request needs static or dynamic content. If the content is dynamic (like user-specific data), it forwards the request to the application server.
3. Application Server Core Processes the Request: The application server receives the request and processes it by executing business logic. For example, if the request is for a user profile, the application server queries the database, applies business rules, and prepares the response with the dynamic content.
4. Middleware Handles Data and Communication: The middleware layer assists by handling tasks such as database connections, message queuing, and caching. For instance, it might interact with a database to retrieve the required data or use caching to optimize performance.
5. Generating Dynamic Content: After processing, the application server generates dynamic content. This could include HTML pages customized with data, such as user information or results based on real-time interactions.
6. Sending the Dynamic Response: The application server sends back the dynamic content in an HTTP response. The response includes status codes like 200 OK if everything is fine, or 500 Internal Server Error if something goes wrong.
7. Browser Displays the Content: Finally, the browser receives the response and renders the dynamic content (e.g., personalized user dashboards, real-time data), presenting it to the user.
8.Difference Between Web Server and Application Server
9.How do application servers and web servers work together?
Web servers come with several limitations that make them unsuitable for building modern, dynamic, and scalable web applications. They cannot process dynamic content or execute business logic, meaning they are unable to handle operations like user login, data validation, or complex workflows. Additionally, web servers do not integrate directly with databases, which restricts their ability to support data-driven applications. They also lack session and state management, which is essential for user tracking, authentication, and personalized interactions. Furthermore, web servers are not modular or scalable enough to handle complex enterprise-level systems that require layered architecture and security features.
However, web servers still play a vital role as the first point of contact in many modern architectures. They act as optional frontend proxies that handle incoming HTTP requests, serve static content like HTML, CSS, and images, and forward dynamic requests to the application server. They also manage tasks like basic caching, load balancing, and enforcing security rules to improve overall performance. When a web server cannot fulfill a requestâsuch as when it involves business logic or database accessâit forwards the request to an application server. The application server processes the request, applies the necessary logic, and sends the result back through the web server to the client. This layered approach ensures both efficiency and scalability, which is why application servers are essential in modern web application development.
Final Thoughts:
Web servers đ are designed to handle static content like HTML, CSS, and images đźď¸, ensuring fast delivery to users âĄ. They manage client requests efficiently and act as the entry point đŞ for applications, forwarding dynamic requests to the application server when needed.
Application servers đĽď¸ focus on processing dynamic content and business logic đ§Š. They manage tasks such as database interactions đď¸, user sessions đ§âđť, and complex operations to deliver personalized and interactive responses đŻ.
Together đ¤, web servers and application servers create a complete system. The web server ensures speed and efficiency đď¸, while the application server provides functionality and interactivity đĄ, helping build scalable and responsive web applications .
Final Thoughts:
Web servers đ are designed to handle static content like HTML, CSS, and images đźď¸, ensuring fast delivery to users âĄ. They manage client requests efficiently and act as the entry point đŞ for applications, forwarding dynamic requests to the application server when needed.
Application servers đĽď¸ focus on processing dynamic content and business logic đ§Š. They manage tasks such as database interactions đď¸, user sessions đ§âđť, and complex operations to deliver personalized and interactive responses đŻ.
Together đ¤, web servers and application servers create a complete system. The web server ensures speed and efficiency đď¸, while the application server provides functionality and interactivity đĄ, helping build scalable and responsive web applications .
References:
Web Server Documentation:
Apache HTTP Server Documentation
https://httpd.apache.org/docs/
Nginx Documentation
Application Server Documentation:
Apache Tomcat Documentation
https://tomcat.apache.org/tomcat-8.5-doc/
Developer Guides & Tutorials:
TutorialsPoint: Web Servers Explained
https://www.tutorialspoint.com/internet_technologies/web_servers.htm
TutorialsPoint: Web Server vs Application Server Explained
https://www.tutorialspoint.com/difference-between-web-server-and-application-server
Video Tutorials:
Web Server vs. Application Server Explained:
Wikipedia (For Quick Reference):
Web Server:
https://en.wikipedia.org/wiki/Web_server
Application Server:
https://en.wikipedia.org/wiki/Application_server
HTTP (Protocol Reference):





